咨询电话:0731-85468020
    下载APP
    城市:
    自考查询:
    所在位置: 联系我们-99贵宾公司客服办理开户电话18108888862(99厅) > 试题题库 > 湖南自考试卷 > 2021年4月湖南自考软件工程(02333)真题试卷

    2021年4月湖南自考软件工程(02333)真题试卷

    2021-06-17 11:15:50   来源:admin     点击: 0
    自考在线学习 +问答

      【导读】为了帮助同学们更好准备10月份湖南自考,湖南自考网小编整理了2021年4月湖南自考软件工程真题试卷,考生可根据自己的需求进行10月湖南自学考试的复习备考,试卷内容如下:
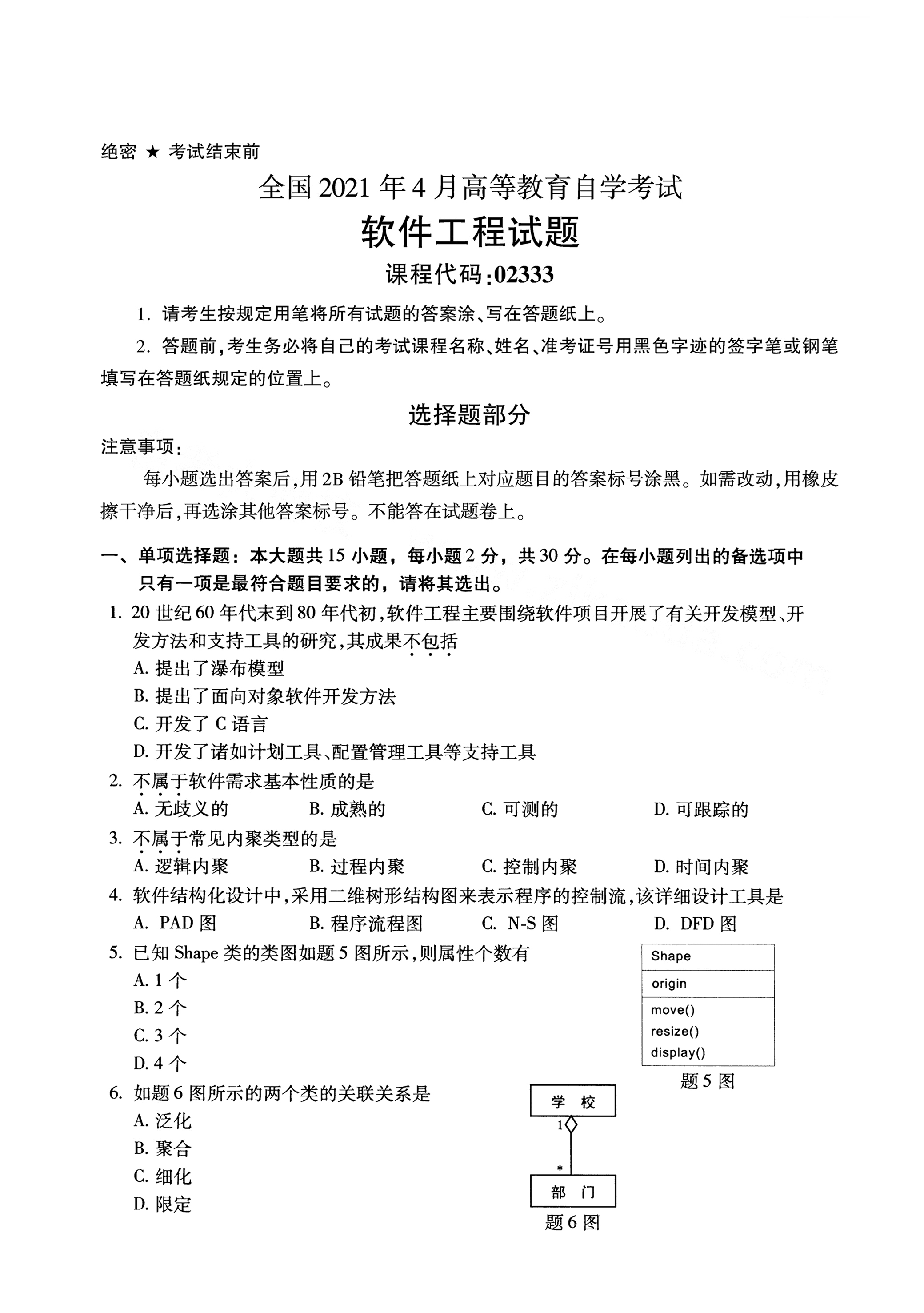
    湖南自考软件工程真题试卷

      如有疑问可咨询【点击了解】 , 我们将为您提供一对一自考解答。也可添加【湖南自考交流群】或者关注湖南自考网【微信公众号】我们会及时为您推送自考信息。

      【结尾】上文就是关于2021年4月湖南自考软件工程真题试卷内容介绍,了解更多关于湖南自考成绩查询、湖南自考报名、湖南自考专业等,敬请关注湖南自考网http://www.hnrl.net/

    湖南自考助学报名预约

    我已阅读并同意《用户隐私条款》

    上一篇: 2021年4月湖南自考公务员制度(01848)真题试卷
    下一篇: 2021年4月湖南自考生理学(02899)真题试卷

    湖南自考提升便捷服务
    距4月考试还有 -247
    【请广大考生提前备考】
    加入湖南自考公众号
    湖南自考网
    微信公众号
    (扫一扫加入)
    加入湖南自考交流群

    扫一扫加入微信交流群

    与考生自由互动、并且能直接与资深老师进行交流、解答。

    扫码小程序选择报考专业

    进入在线做题学习

    进入在线做题学习

    查看了解自考专业

    查询最新政策公告

    进入历年真题学习